David Bazile
User Interface
Lunch Money Buddy Classwork
An imaginary mobile application designed to allow parents and guardians of school age children to manage various aspects of their kids’ in-school cafeteria lunch accounts.
Personas
The main challenge designing the app was trying to meet the conflicting expectations of two very different personas:
- A young “wired” couple with lots of smartphone experience who expects the app to meet the same level of fluidity and aesthetics as apps they’ve used in the past. Automation and exploratory search are high priorities for this persona.
- A retiree with very little smartphone experience who expects an uncomplicated interface for a system whose use is now compulsory. He will not want anything “magic” happening, which rules out automation and he will not have any desire to poke around the application “looking” for things.
User Journeys & Wireframes
I mapped out two user journeys for each persona:
- Setup, in which the persona walks through their first interactions with the app, from installation, through registration of accounts, and finally to completion of the persona’s first task (i.e., adding funds to an account)
- Maintenance, in which the persona performs their primary tasks. Along the way, unobtrusive affordances for enhanced functionality were presented for easy discovery.
Mantra: Keep the "Simple Path" clear
With Henry in mind, I defined a concept I called the “Simple Path”, which is effectively a beeline from the central hub view to the app’s primary purpose: adding funds to an account.
Henry’s primary focus would be to just open the app, check his balance and possibly add funds without being bothered by whichever artistic idiosyncrasies an app vendor decides to inflict upon him. With that in mind, it made sense to keep the account balance and a direct shortcut to adding funds front and center. On the way there, he may see something he wants to explore, but it won’t obstruct his goal.
Samantha and Jorge on the other hand may manually add funds, but if they use auto-refill (which we expect), the first view they see will be the entry point for exploratory search (i.e., the lunch menu) which they are very likely to engage in.
And So It Continues (v2.0) Personal
A previous design of andsoitcontinues.com.
Background
Here is the design used for the “human version” of this site from 2014–2015. My intention for this over-engineered piece of work was to learn EmberJS and Bootstrap.
The original code has been bundled and archived into a GitHub repository.
Mockups
And So It Continues (v1.0) Personal
A previous design of andsoitcontinues.com.
Background
Here lies a previous design of this site. My original intent was to build a site without any frameworks or libraries—just vanilla HTML, CSS, JavaScript and Python. I almost pulled it off, but ended up using highlight.js and Python Markdown because as it turns out, hand-rolling your own lexer for 7+ languages isn't exactly a walk in the park.
I started out intending to support as far back as IE8, until I realized that I do enough of that at work and life is too short.
The original code has been bundled and archived into a GitHub repository.
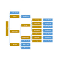
Site Map (.PDF)
I designed this site map up front in order to build my URL strategy. I later learned that this is actually part of the design process, not just some incidental action.
Draft Mockups (.PDF)
This was the first shot at designing the page. I ended up blending parts of this design into the final version.
exeanime
A design for an anime-themed website that never launched. The site owner was a friend of mine (i.e., broke teenager without the means to pay).
Background
This site and its name were heavily inspired by Mega Man Battle Network series, which around the time my friend pitched the site to me was blowing up in popularity online.
At this time, I was learning about advanced CSS 2.0 techniques.
A Rabid Penguin's Thoughts
A simple design for a simple blog.
Background
Blogs were exploding in popularity around the time a friend of a friend asked for this design for her own blog.
Unfortunately, all I've got left from this project is just the mockup as I don't believe I ever properly backed-up the prototype.
Mega Man: Alternate Universe
A fan-curated website centerd on the MegaMan series featuring community bulletin boards and fan-fiction, sprite, illustration and music repositories.
Background
I got my start in web design/development building web pages for the myriad creative types of the online Mega Man fan community: fan-fiction authors, sprite artists, illustrators, self-appointed anime/game news correspondents, community forum moderators, etc. This is one of the last projects I did for my old crew before I joined the military.
Unfortunately, all I've got left from this project is just the mockup as I don't believe I ever properly backed-up the prototype.
No Man's Land
A promotion page for an ambitious game mod development project based on Return to Castle Wolfensten.
Background
This mod was based on the PC-based first-person-shooter Return to Castle Wolfenstein. The team was attempting to use the RTCW engine to write a campaign mission storyline. The goal here was replacing the HTML 3.0 monstrosity that was their original site to help build hype for the mod.
So what happened?
I'm pretty sure this project ended up being vaporware and was never released.
Tribal Destroyers
A modest-sized PC gamers' guild website I made for a friend.
Background
Implemented with limited CSS knowledge and the ubiquitous table-based layout, getting that goon's arm to properly float off the main body made this relatively simple design a big pain. Looking at this code to package it up makes me cringe. I'm still trying to figure out how I made this work all those years ago.
This gamers' group was centered on the Tribes series. I don't know much about any of the games as I never played any of them but this was made as a favor for a friend.
What the heck is d3fect studios?
In case you're wondering, d3fect studios was my design nom de plume back then, .com and everything! Of course, with the clientele being what it was (i.e., broke teenagers without the means to pay), I never charged anything and it went nowhere. Oddly enough, a squatter picked it the domain name within days after I let it expire...
Random Photoshoppery
-
Kirby (I'm Hit!)
2017In Kirby Super Star, whenever Kirby loses a life, this is the avatar shown in the status bar while the "oh no you lost" music is playing. I always thought it was funny because Kirby's all "go on without me..." -
Avatar (Falling)
2015Another avatar for my online accounts. This one seems to hold truer to reality most of the time. -
Avatar (Pixel)
2014An avatar I made for my online persona. -
Avatar (Vector)
2014An avatar I made for my online persona. -
Finally
2014Historically, I've gotten tons of work done after 10pm, once everyone's headed off to bed. This is a tribute to that nighttime productivity. -
In Space
2014I was just messing around with Photoshop one day and put this together. I haven't used an Epic Lens Flare since 2001! -
Sword Guy
2014He wields his paintbrush in pursuit of justice and his red Swingline... This was an experiment on an avatar. -
Three Days Later...
2013What inevitably happens whenever Mommy is away for a few days and Dad's in charge of the food... -
Closet Rack
2010An illustration of the closet rack I built in our home a few years ago. Just a little something I procrastinated with before actually building the darn thing. -
Caiman
2009A recreation of one of my favorite NPCs from Star Fox 64. Any true Nintendo fan will remember this little guy. -
We Cut Grass
2009Adapted from an actual photo I took of my boss mowing the lawn, this is a fake bumper sticker I made for my coworkers from my last unit in the Marine Corps. We did a non-trivial amount of landscaping for some odd reason. -
Drawing Board
2006Not immune to the skeumorphic bandwagon, I made this overseas using things directly around me as inspiration. I was going for a “Wind Waker” style of rendering. -
Funkmobile
2002A stylized version of a buddy's car I did up in Photoshop for kicks. I think I was learning about paths and vector art around this time.









